時間:2022-11-11 11:17:27來源:本站整理作者:xl點擊:
《中國健康老年人標準》發布了,最新版上的評定指標更加細化,也更符合老年人的實際狀況,那么,健康老年人要滿足哪些標準?下面八寶網小編就帶來介紹。

國家衛健委日前發布《中國健康老年人標準》,自2023年3月1日起施行。
相較于中華醫學會老年醫學分會此前制定的三次《中國健康老年人標準》,新《標準》更接近于當下老年人的實際狀況,評定指標更加細化。
《標準》牽頭人,國家老年醫學中心北京醫院于普林教授表示,以往的衡量標準,更多將健康視為一種理想狀況,以這樣的標準去評定,很少能有符合健康標準的老年人(根據2013年的評估標準,達到健康老人標準的老人不足5%),會對老年人的心態產生消極影響。新《標準》通過進一步完善衡量指標,以更適老的方式去理解健康的含義,希望傳遞更積極的生活理念——老年人帶病生活是常態,只要能有效控制,就是一個健康或基本健康的老年人。

依據標準,中國健康老年人應滿足的9大標準,具體包括:生活自理或基本自理;重要臟器的增齡性改變未導致明顯的功能異常;影響健康的危險因素控制在與其年齡相適應的范圍內;營養狀況良好;認知功能基本正常;樂觀積極,自我滿意;具有一定的健康素養,保持良好生活方式;積極參與家庭和社會活動;社會適應能力良好。
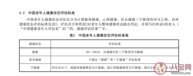
《標準》適用于醫療衛生機構、養老服務機構人員對60周歲及以上中國老年人健康狀態的評估。評估內容主要包括老年人健康的3個維度(總和滿分為100分),即:軀體健康(0至50分)、心理健康(0至30分)、社會健康(0至20分)3項一級指標,各一級指標下細分二級、三級指標,每項三級指標對應不同分值。如軀體健康的二級指標“一般狀況”下的三級指標“睡眠狀況”中,老年人睡眠狀況良好、一般或差分別可得4分、2分或0分。

最終,中國老年人健康狀態評估總分為軀體健康、心理健康、社會健康3個維度的評分之和。80至100分且健康評估3個維度均為“健康”的老年人,為健康老年人;不滿足“健康”和“不健康”評估標準的老年人,評估為基本健康;59分及以下,或軀體健康維度為不健康,或心理健康維度為不健康,或社會健康維度總分為零的老年人,為不健康狀態。
以上就是有關全部內容介紹,想了解更多信息請繼續關注。
網友跟帖
Copyright 2015-2020 8bb.com 〖八寶網〗 版權所有 鄂ICP備2020019878號-4
聲明: 本站文章均來自互聯網,不代表本站觀點 如有異議 請與本站聯系 本站為非贏利性網站 不接受任何贊助和廣告
網友評論僅供其表達個人看法,并不表明八寶網立場。