時間:2021-09-07 11:06:39來源:本站整理作者:xl點擊:
近日教育部發布了中小學學生全國性競賽名單,活動類型多種多樣,舉辦時間原則上為2022年8月前,那么,有哪些全國性競賽活動?參加競賽有什么意義好處?下面八寶網小編就帶來介紹。
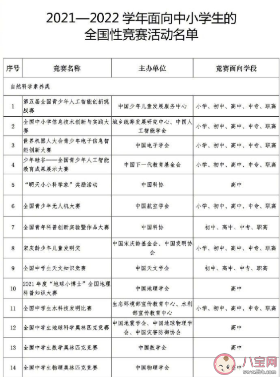
9月7日,教育部網站發布《教育部辦公廳關于公布2021—2022學年面向中小學生的全國性競賽活動的通知》,確定“第五屆全國青少年人工智能創新挑戰賽”等36項競賽活動為2021—2022學年面向中小學生的全國性競賽活動,舉辦時間原則上為2022年8月前。
要求引導學生和家長堅決不參加違規舉辦競賽活動,減輕學生過重課外負擔。
名單如下:



1、明確奮斗目標
成長的路上是不斷生成計劃的,計劃考上理想的學校,計劃完成課本內容,計劃成為一個對社會有用的人。孩子會給自己設定目標,是在學習過程中必須要養成的能力。
參加競賽,可以充分調動孩子學習該項目的主動性和積極性,將一次次比賽作為階段性目標,可以讓孩子充滿動力,向著自己的最終目標不斷靠近。
2、挖掘自身的閃光點
每個孩子都是一個小宇宙,身上都有不同的興趣點和特長。可能與學業成績無關,但是卻格外出眾。參與競賽首先是孩子對此感興趣,而且有相對的能力來將這件事做好。
很多家長之前有在家長群中反饋過不知道如何挖掘孩子的特長,那么競賽就是一個不錯的選擇。不光可以收獲孩子的優異表現,還能夠讓家長清晰地認識到自家寶貝原來這么不簡單!

3、增強自信心
教育部公示的全國性競賽活動是具備專業度、公平性和認可度的,所以讓孩子參與其中,可以讓孩子收獲一些有共同話題和興趣點的朋友。而且在比賽中獲得名次,增強孩子的專業背書,這將是孩子一生寶貴的經歷和能力的象征。有利于孩子升學擇校,增強信心。
參與比賽還練就孩子的臨場心態,鎮定、自信、坦然面對會讓孩子受益終身。
4、提高綜合能力
人生中不只需要成績,更需要綜合能力的養成。比如美術大賽、模擬風行大賽、體育大賽等都會讓孩子獲得知識與技能的同時,使身體素質得到提高,培養孩子認識美、掌握美、展現美的藝術品質。

以上就是有關全部內容介紹,想了解更多信息請繼續關注。
網友跟帖
Copyright 2015-2020 8bb.com 〖八寶網〗 版權所有 鄂ICP備2020019878號-4
聲明: 本站文章均來自互聯網,不代表本站觀點 如有異議 請與本站聯系 本站為非贏利性網站 不接受任何贊助和廣告
網友評論僅供其表達個人看法,并不表明八寶網立場。