時間:2020-01-22 09:54:34來源:本站整理作者:xl點擊:
針對此次的新型冠狀病毒疫情,為了方便大家及時就診,北京市衛健委公布了北京市城區的發熱門診醫療機構名單,共16個取89家,那么,北京發熱門診地址在哪里?下面八寶網小編就帶來北京發熱門診詳細名單。

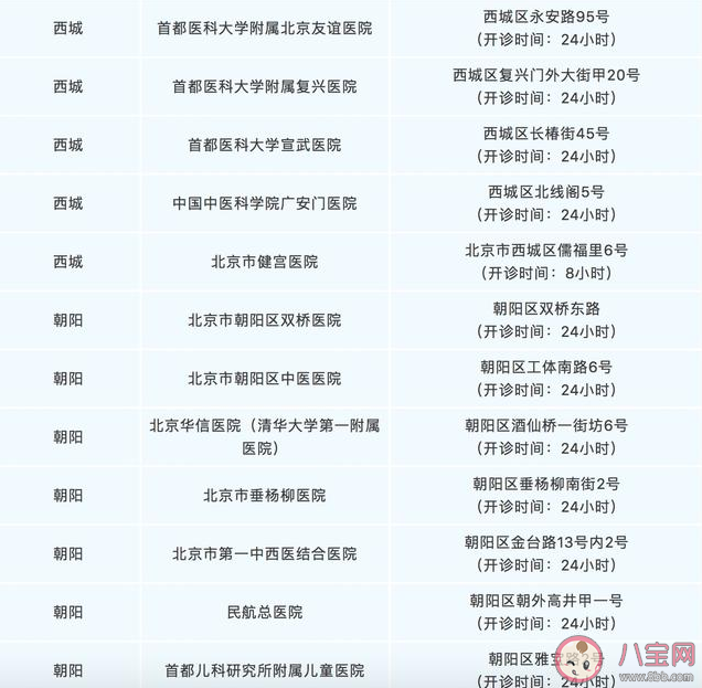
據北京市衛生計生熱線(12320)服務中心官方微博消息,為了方便大家就近就診,北京市衛生健康委公布了北京市16個區89家設有發熱門診的醫療機構名單、地址和服務時間,其中,84家醫療機構的發熱門診24小時開診。
去醫院前,可先進行查詢,到離您最近的醫院發熱門診就診。








此外,提醒大家,到發熱門診就診時應戴好口罩,主動告訴醫務人員近期有無與發熱、咳嗽等癥狀的患者近距離接觸史,近期旅行史,便于醫務人員準確確定病情,采取及時適宜的治療。在專科醫療機構就診時,請理解和遵守醫院發熱患者診療流程和規范,接受醫院工作人員的引導。
到醫院探視病人時,注意加強個人防護,戴好口罩,回家后及時洗手。
北京市疾控中心提醒市民,要勤洗手,尤其在手被呼吸道分泌物污染時、觸摸過公共設施后、照顧發熱呼吸道感染或嘔吐腹瀉病人后、探訪醫院后、處理被污染的物品以及接觸動物、動物飼料或動物糞便后。
洗手也是世衛組織推薦的主要防護方法之一。推薦洗手場合為:咳嗽或打噴嚏后,照護病人時,制備食品之前、期間和之后,飯前,便后,手臟時,處理動物或動物排泄物后。推薦的洗手方法是:用肥皂和清水或含酒精的洗手液清洗雙手。
醫療衛生機構同時強調,不要隨地吐痰。世衛組織提醒,咳嗽或打噴嚏時,用紙巾或袖口或屈肘將口鼻完全遮住;用過的紙巾立刻扔進密封式垃圾箱內。

回到居住地之后,可在2周內注意加強身體防護,關注自身身體狀態。如果接到疾控部門通知,需要接受居家醫學觀察,不要恐慌,不要上班,不要隨便外出,做好自我身體狀況觀察,定期接受社區醫生的隨訪。如果出現發熱(腋下體溫≥37.3℃)、咳嗽、氣促等急性呼吸道感染早期臨床癥狀,請及時到當地指定醫療機構進行排查、診治。
以上就是有關北京發熱門診地址在哪里,北京發熱門診名單介紹,想了解更多信息請繼續關注。
網友跟帖
Copyright 2015-2020 8bb.com 〖八寶網〗 版權所有 鄂ICP備19016373號-1
聲明: 本站文章均來自互聯網,不代表本站觀點 如有異議 請與本站聯系 本站為非贏利性網站 不接受任何贊助和廣告
網友評論僅供其表達個人看法,并不表明八寶網立場。