時間:2020-01-22 09:08:29來源:本站整理作者:xl點擊:
近日,武漢市衛健委發布了武漢全市發熱門診醫療機構就診名單,有發熱等癥狀的患者應及時就診,確認病情,武漢新型冠狀病毒的潛伏期平均在7天左右,那么,武漢發熱患者就診去哪里?下面八寶網小編就帶來武漢發熱門診醫療機構名單。

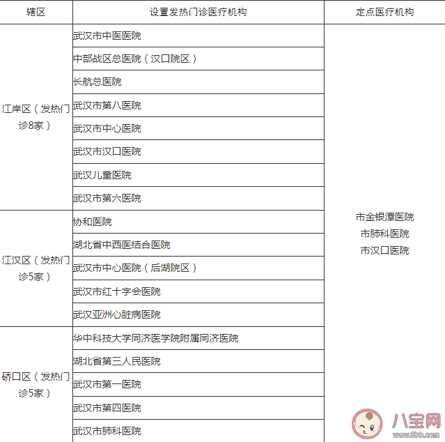
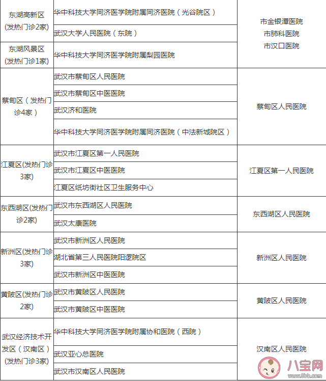
為進一步方便市民群眾看病就醫,武漢市衛生健康委在官網公布了全市發熱門診醫療機構和定點救治醫療機構名單。
全市發熱門診61家,其中,中心城區41家,新城區20家,市管醫院16家;全市定點醫療機構9家,其中,中心城區定點醫療機構為市金銀潭醫院、市肺科醫院、市漢口醫院,遠城區定點醫療機構為各區人民醫院。



組建了省市聯合醫療救治專家組,專家成員25人,其中,同濟醫院5人,協和醫院5人,省人民醫院3人,中南醫院4人,市第一醫院1人,市中心醫院1人,市第三醫院1人,市第四醫院1人,武漢兒童醫院2人,市金銀潭醫院2人。
國家衛健委專家組成員高占成表示,新型冠狀病毒肺炎的潛伏期平均在7天左右,短的在2-3天,長的10-12天。如出現發熱、干咳、呼吸衰竭、休克等癥狀,請及時就醫!
1、加強鍛煉,增強體質,提升抵抗力,做好個人防護。堅持每日數次開窗通風,保持室內空氣新鮮。
2、盡量避免前往人群密集、空氣流通不佳場所。必須前往時,佩戴有效防護口罩。
3、接觸公共環境或公用物品后,用肥皂或洗手液,采用六步洗手法搓洗,流水沖凈。如沒有洗手設施,可使用含有70%至80%的酒精搓手液(免洗洗手液)潔凈雙手。
4、無防護時,不與發熱、咳嗽等呼吸道感染者接觸;照顧呼吸道感染患者時,應佩戴醫用防護口罩。如自覺有發熱感冒癥狀時,盡早就醫并戴好防護口罩,減少疾病傳播。
5、盡量避免接觸野生動物,避免食用或飲用生的或未熟透的動物產品,包括奶類、蛋類和肉類。
以上就是有關武漢發熱患者就診去哪里,武漢發熱門診醫療機構名單的介紹,想了解 更多信息請繼續關注。
網友跟帖
Copyright 2015-2020 8bb.com 〖八寶網〗 版權所有 鄂ICP備19016373號-1
聲明: 本站文章均來自互聯網,不代表本站觀點 如有異議 請與本站聯系 本站為非贏利性網站 不接受任何贊助和廣告
網友評論僅供其表達個人看法,并不表明八寶網立場。