時間:2018-08-29 19:35:12來源:本站整理作者:wsl點擊:
怎么知道孩子是不是長蟲了,孩子長蟲有什么特征,孩子長蟲的信號是什么呢,八寶網小編就來說說吧。
>>>>判斷長蟲第一步——長蟲自檢清單
①孩子經常說肚子痛,痛一會兒又不痛了,反反復復,且疼痛部位在肚臍周圍。
②孩子睡覺出現磨牙,還伴隨流口水。
③孩子吃的很多,但個頭和體重都不長。
④孩子食欲突然下降,或者嚴重挑食。
⑤孩子經常撓肛門附近,說屁股癢。
⑥部分寶寶愛吃一些奇怪的東西,比如生米、土塊、墻灰等。
如果孩子出現2種及以上的癥狀,說明寶寶很有可能長蟲了,這時不要立馬給孩子吃驅蟲藥,要進行下一步判斷。
>>>>判斷長蟲第二步——去醫院化驗大便!
讓孩子去做便常規檢查,是為了從“蟲卵”檢驗項目,去判斷寶寶是否長蟲。
如果結果顯示“陰性”或“-”則表示沒有蟲,顯示“陽性”或“+”表示有蟲。

這2個步驟大家都了解了嗎,先了解長蟲信號,在家里對應自檢,然后再配合檢查,才能夠準確的判斷孩子是否長蟲了,此時用驅蟲藥才是最安全的。
很多時候孩子有明顯的長蟲信號,但是帶孩子去醫院做檢查,結果卻顯示說孩子肚里并沒有蟲。當出現這樣的情況,我們就要考慮其他方面出了問題了。
以下幾個最常見的長蟲信號,是最容易混淆視聽的了,家長們一定要多多了解哦。
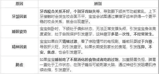
>>>>磨牙
老一輩有一句俗語——“夜里磨牙,肚里蟲爬”,所以寶寶一磨牙,我們便會想到孩子肚里是不是有蟲了,而以下這些導致寶寶磨牙的原因,家長需要掌握!

>>>>肚子痛
一般的孩子說肚子痛,家長們想到想到孩子是不是吃壞東西了,但是如果孩子經常性、反復性說肚子痛,家長們就會想到長蟲了。
除了長蟲,一下幾個常見原因,是需要了解的:

>>>>臉部白斑
不少媽媽都遇到過這樣的情形,寶寶小臉上突然長出小白斑,但是寶寶似乎不疼不癢,有些過一段時間就消失了。
有人說孩子這些長的脾虛斑,有些人說孩子長的是“蟲斑”,但其實這些白斑和長蟲沒有關系,這與的白斑又稱作為“白色糠疹”,常見于3~16歲的孩子,大概40%的孩子都有患過。
糠疹沒有傳染性,是一種自限性疾病,靠自己的免疫就可以痊愈,家長不用過于擔憂。以下這些導致孩子出現糠疹的原因可以了解一下:

網友跟帖
Copyright 2015-2020 8bb.com 〖八寶網〗 版權所有 鄂ICP備19016373號-1
聲明: 本站文章均來自互聯網,不代表本站觀點 如有異議 請與本站聯系 本站為非贏利性網站 不接受任何贊助和廣告
網友評論僅供其表達個人看法,并不表明八寶網立場。