時間:2021-01-15 10:52:02來源:本站整理作者:fy點擊:
春節臨近,全國多地發布返鄉需要提供核酸檢測證明,為了減少居民的負擔,湖北核酸檢測費用再次降價,讓人人都可以負擔得起,并1月15日在全省執行,回湖北需要核酸檢測證明嗎?下面帶來介紹。

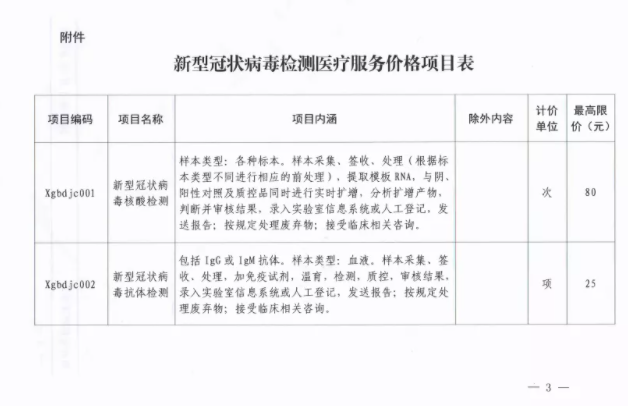
日前湖北省醫保局、省衛健委聯合印發《關于再次調整新型冠狀病毒檢測項目價格的通知》,宣布項目價格由每人每次核酸檢測由132元調整至80元。
此外,每人每項抗體檢測由40元調整至25元,該規定將于1月15日在全省執行。
在此之前,武漢市新冠肺炎疫情防控指揮部1月10日發布通知,即日起,全國低風險地區返漢過春節的人員,全部要持7天內核酸檢測陰性證明,體溫正常且持綠碼和通信行程卡,才可以通行。
最近全國多個地區都發布通知,要求返鄉者需持“核酸檢測陰性證明”。
北京、天津、上海、河北、河南、山西、山東、吉林等29個省份倡議就地過節。
此外,多地建議在外鄉親盡量當地過年,如確需返鄉者,需有核酸檢測陰性證明。

本次價格調整,省醫保局、省衛健委聯合開展了醫療機構運行成本調查和價格調查,并結合目前試劑檢測技術成熟、市場競爭充分、我省日檢測量較大的實際,在考慮醫務人員技術勞務價值的基礎上,對檢測項目價格進行了適當調整。
同時,要求各公立醫療機構(包括疾控機構)嚴格按照規定向患者提供服務并收取費用,規范自身價格行為,及時做好信息系統更新維護和價格公示等相關工作,自覺接受社會監督。
一、對于在湖北入境的人員,實施“14+14”的健康管理措施。即14天集中隔離醫學觀察,期間進行2次核酸檢測和1次抗體檢測;集中隔離醫學觀察期滿后再實施14天居家醫學觀察,期間進行兩次核酸檢測。入境人員隔離點應在隔離對象隔離期滿前3天,將隔離人員相關信息通知其旅居目的地新冠肺炎疫情防控指揮部,以便當地落實居家醫學觀察。
對于非湖北入境的人員,在外省份已經集中隔離醫學觀察滿14日,來(返)鄂后繼續實施14天(從集中隔離醫學觀察期滿起算)居家醫學觀察,期間進行2次核酸檢測。
各地要嚴格落實口岸管控、單位管控、屬地和社區管控,加強居家醫學觀察期間的健康監測,社區負責監督入境人員嚴格執行14天健康監測,每天早晚監測體溫等健康情況。
居家醫學觀察期間,原則上不允許外出,特殊情況必須外出,需經鄉鎮(街道)新冠肺炎疫情防控部門批準后在做好個人防護的情形下方可在批準范圍內活動。

湖北各地建議原地過年(隔離政策)
武漢
提倡市民在漢過節,非必要不出境,非必要不出行,避免前往國內新冠肺炎疫情中高風險地區。主動減少探親訪友、聚會聚餐等聚集性活動,提倡聚會聚餐等控制在10人以下;減少電影院、歌廳、酒吧等室內人群聚集場所停留時長。
宜昌
1.西陵
各企業要倡導員工留在當地休假,積極為不返鄉員工提供生活便利。關注國內疫情中高風險地區的調整,加強中高風險地區返回西陵人員管控。對省、市、區指揮部推送的重點人員信息,及時、準確、快速進行追蹤,24 小時內完成人員摸排、隔離管控和核酸檢測。汽車站要對重點地區返回西陵人員進行登記和管理。加強境外返回西陵人員管控。落實境外返回西陵人員信息“推送—比對—排查—反饋”的信息閉環和 “運輸介入—點對點轉運—集中隔離—社區防控”轉運管理閉環,加強與宜昌火車東站、三峽機場和其他縣市區專班無縫對接。嚴格落實《宜昌市境外來宜返宜人員居家醫學觀察制度》,入境人員在第一入境地解除集中隔離醫學觀察,返回西陵后繼續實施居家醫學觀察,直至入境滿28天。
2.伍家崗
從境外以及國內中、高風險地區來(返)我區人員,要主動向社區報告,并按要求落實管控措施。廣大市民要積極參與防疫,舉報未按規定報備的入境人員和國內中、高風險地區來(返)我區人員。
3.五峰
所有“來五返五”人員必須主動到目的地所在村(社區)登記備案,如實說明旅居史和身體狀況,并主動接受村(社區)管理。從低風險地區“來五返五”人員要自覺落實健康自我管理措施,解除集中隔離措施的人員需嚴格落實14天居家觀察要求,從中、高風險地區“來五返五”人員需嚴格落實14天集中隔離觀察要求。各鄉鎮、村(社區)、縣直各單位要做好“來五返五”人員的信息登記并加強對返程人員健康跟蹤管理。
4.枝江
倡導市民非必要不出門,非預約不出游。建議在外和在枝務工人員留在務工地過年,鼓勵市民減少探親訪友,通過電話、視頻等方式溝通聯系感情,確需返鄉的應錯峰返鄉返崗。
5.遠安
非必要,不出行。在遠過大年,非必要不跨區游,更不要去疫情中高風險區。非必要,不返鄉。跨區域務工人員非必要不返鄉,靈活休假,就地過年。
荊門
(一)入境人員在行程確定后,落實登機前檢測,出發前至少提前一周報告荊門戶籍地縣(市、區)疫情防控指揮部和回荊居住地村(社區)委會,到達荊門后按我市防控要求,嚴格執行隔離觀察和健康監測。
(二)如果您目前居住地為國內中高風險地區,請務必遵從現住地疫情防控規定,不能離開一定不要擅自返鄉。能夠離開且確需回荊,務必由在荊親屬至少提前一周向所在村(社區)報備,并在抵荊后按我市防控要求,嚴格執行隔離觀察和健康監測。如果您現在居住地為低風險地區,請憑“健康碼”通行。
恩施
(一)從境外、國內中高風險地區返恩的人員,主動到當地村(社區)進行行程申報,并積極配合鄉鎮防控指揮部做好排查、核酸檢測、抗體檢測、集中(或居家)隔離醫學觀察等防控措施。
(二)近期如非必要,原則上不要前往國內中高風險地區,特別是石家莊市藁城區、邢臺市南宮市等中高風險地區,并勸阻上述地區人員暫緩來恩。如有特殊原因確需前往的,請務必做好個人防護,在出行前向所在社區(村)登記、向所在單位報備,并在返回后第一時間報告。春節期間盡量在恩施本地過年,并建議在外工作的家人和親友留在工作地過年。
十堰
(一)在堰人員建議就地過節,在境外或國內中高風險地區的十堰籍人員提倡在當地過節。
(二)根據我省防控政策,對于在湖北入境的人員,實施“14+14”的健康管理措施。即14天集中隔離醫學觀察,期間進行2次核酸檢測和1次抗體檢測;集中隔離醫學觀察期滿后再實施14天居家醫學觀察,期間進行2次核酸檢測。對于非湖北入境的人員,在外省份已經集中隔離醫學觀察滿14日,來(返)鄂后繼續實施14天(從集中隔離醫學觀察期滿起算)居家醫學觀察,期間進行2次核酸檢測。
(三)截至2021年1月7日上午11時,國內疫情中高風險地區50個(詳見附件,動態調整)。近期有中高風險地區旅居史來堰返堰人員,要立即向所在社區(村)、工作單位或住宿賓館報備,積極配合落實相關防控措施。擬從中高風險地區來堰返堰人員建議暫緩行程,確需來堰返堰的,應至少提前48小時向目的地所在社區(村)和工作單位或住宿賓館報備,抵堰后及時報告,主動配合落實
黃岡
(一)非必要不返鄉、不離黃。春節期間,提倡黃岡籍在外務工人員留在務工地休假過節,避免往返奔波給自己和家人帶來感染風險;確有必要返鄉的,建議錯峰返鄉、直達返鄉,全程做好個人防護,回鄉后主動配合當地疫情防控管理。
(二)入境人員來黃返黃的,請嚴格遵守國家有關入境防疫規定,提前向所往村(社區)報備,在入境地進行14天集中隔離觀察,抵黃后再接受14天居家隔離醫學觀察,主動配合當地核酸及抗體檢測、社區管理等疫情防控要求。如非必要,建議來自國內中、高風險地區人員近期不要來黃返黃;確需來黃返黃的,請提前3-5天向所在村 (社區)報備,抵黃后請主動到當地村(社區)進行申報并配合集中隔離醫學觀察、核酸及抗體檢測、社區管理等防控措施;未主動申報被排查出來的上述人員,自行承擔檢測、隔離相關費用。
以上就是全部內容。
網友跟帖
Copyright 2015-2020 8bb.com 〖八寶網〗 版權所有 鄂ICP備19016373號-1
聲明: 本站文章均來自互聯網,不代表本站觀點 如有異議 請與本站聯系 本站為非贏利性網站 不接受任何贊助和廣告
網友評論僅供其表達個人看法,并不表明八寶網立場。