時間:2022-04-18 13:52:07來源:本站整理作者:xl點擊:
4月15日至21日是全國腫瘤防治宣傳周,今年的主題是“癌癥防治 早早行動”,關于癌癥,很多人聽到都害怕,那么,癌癥會傳染嗎?怎么預防癌癥?下面八寶網小編就帶來介紹。

提到惡性腫瘤,很多人都會談癌色變,甚至一些人會問醫生,癌癥會傳染嗎?專家表示,目前,尚無證據表明癌癥會傳染,但是,一些與癌癥發生密切相關的細菌和病毒是會傳染的,需要我們保持警惕。
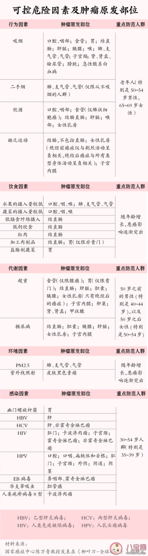
世界衛生組織指出,有效預防可以避免三分之一的癌癥。英國醫學雜志《柳葉刀》上發表的一項研究,納入了23種被國際癌癥研究署或世界癌癥研究基金會確定的常見致癌因素,23種致癌因素被分為五大類:行為因素、飲食因素、代謝因素、環境因素、感染因素。研究結果顯示,只要防控好23種致癌因素,中國每年超過100萬人可避免死于癌癥。

如果每個人在日常生活中都遵循這些降低癌癥風險的建議,大約40%的癌癥是可以避免的。
維持健康體重
身體肥胖是食道癌(腺癌)、胰腺、肝臟、結腸直腸、乳腺癌(絕經后)和腎癌的原因之一。建議體重維持在正常范圍,通常亞洲人群正常標準BMI值介于18.5至23.9,BMI值等于24或超過28為超重或肥胖。在整個成年期避免體重增長和腰圍增加。
避免久坐
久坐不動,不只會對身體的各個系統造成危害,還會增加癌癥風險。至于多久算久坐,可以參考美國糖尿病學會2016年的指南建議,所有人都應避免持續坐90分鐘以上。長期運動可以在體內創造一種抑制癌癥的環境,減少體內炎癥,幫助調節血糖、激素水平以及免疫功能,從而起到預防結腸癌、乳腺癌、食道癌等多種癌癥的作用。世界衛生組織建議成年人每天進行至少150分鐘的適度體育活動,或每周至少進行75分鐘的劇烈體育活動。
限制快餐攝入
許多甜品和快餐食品含有較多的脂肪和糖,如:甜飲料,甜點心、糖果、油炸食品(如油餅、炸雞、薯條)、方便食品(如熱狗、香腸、漢堡包)。過多攝入這些食物會增加超重、肥胖及部分腫瘤復發的風險。
吃富含谷物、蔬菜、水果和豆類的膳食。
強有力的證據表明,吃含有膳食纖維的食物可以防止結直腸癌和體重增加、超重和肥胖。因此,報告建議平時飲食注意多吃蔬菜、水果,以及全谷物(包括糙米、燕麥、玉米、高粱、豆類等等)。同時值得注意的是,這些食物不宜腌制加工后食用,因為腌制的蔬菜、水果等反而會增加患胃癌的風險。

限制紅肉及加工肉
研究發現,紅肉與白肉相比,會增加結直腸癌的患病風險。因此,報告推薦日常生活中多食用白肉而少食用紅肉。紅肉包括了豬肉、牛肉、羊肉等等,而白肉指的是魚肉、雞肉、鴨肉、鵝肉以及各種海鮮、河鮮等等。同時,報告指出加工肉類會增加結直腸癌的風險,腌制肉類增加胃癌的風險,還特別指出廣式咸魚增加鼻咽癌的風險。因此,肉類的食用方法不宜以腌制、煎、炸、燒、烤等為主,而應以煮、蒸、炒等為主。
注意飲水衛生
飲用水中的重金屬砷增加肺癌、膀胱癌、皮膚癌等幾種腫瘤的患病風險,因此應注意飲用水的衛生。研究發現,咖啡有利于減少肝癌及子宮內膜癌的患病風險,而喝茶抗癌的證據則相對不足。相反,酒精類飲料,無論紅酒、白酒還是啤酒等,都會增加口腔癌、咽癌、喉癌、食管癌、乳腺癌、結直腸癌、胃癌、肝癌、腎癌等多種癌癥的患病風險。因此,對于癌癥預防來講,滴酒不沾是最為健康的生活方式。另外,含糖飲料雖然與癌癥發生的風險沒有直接的聯系,但由于它是超重及肥胖的重要原因之一,而肥胖又與多種癌癥有關,因此報告也議盡量少喝含糖的飲料。同時,上述飲料均不宜高溫飲用,因為滾燙的飲料會增加食管癌的患病風險。
不依賴營養補充劑
報告建議不要依賴營養補充劑,因為很多補充劑(包括維生素類)并未被充足的研究證據證實有降低癌癥患病風險的作用,可能只對特定人群有益處。比如,懷孕的婦女適量補充葉酸、鐵制劑,嬰幼兒補充維生素D等。所以,在保健品市場發展迅速的現代社會,人們也不能過于依賴保健品,更不應該盲目相信某些保健品宣傳的抗癌效果,而應更多地從天然的健康食物中攝取人體必需的營養。
出現問題咨詢專業人士
癌癥患者無論已康復或在積極的治療過程中,都應遵循以上關于膳食、營養和運動的建議。如果患者出現體重丟失,進食量減少等營養相關問題,建議咨詢專業臨床營養師進行咨詢。
以上就是有關全部內容介紹,想了解更多信息請繼續關注。
網友跟帖
Copyright 2015-2020 8bb.com 〖八寶網〗 版權所有 鄂ICP備2020019878號-4
聲明: 本站文章均來自互聯網,不代表本站觀點 如有異議 請與本站聯系 本站為非贏利性網站 不接受任何贊助和廣告
網友評論僅供其表達個人看法,并不表明八寶網立場。