時間:2021-06-17 13:44:07來源:本站整理作者:xl點擊:
一直以來,有關新冠疫苗的各種謠言都有,最近又有一個新的謠言,據說是打完疫苗不能用麻醉劑,這是真的嗎?接種疫苗有什么禁忌?下面八寶網小編就帶來介紹。
最近又蹦出來的新的謠言了,說是打完疫苗不能用麻醉劑,這是假的。

這個謠言傳遞了三個方面的信息:
1.疫苗接種后需要間隔四周才能打麻藥。
2.一個打完疫苗去看牙的朋友打了麻藥后死亡。
3.疫苗包裝盒上寫了打完疫苗后不能使用麻醉劑。
簡單的逐一寫一下:
1.疫苗和麻藥不需要間隔——疫苗作用于免疫系統,麻藥作用于神經系統。
疫苗里邊的抗原就像一個人見人愛的交際花,主要是和一些免疫細胞卿卿我我,然后這些免疫細胞再宣傳抗原的博愛行為,從而生成效應細胞和記憶細胞,前者負責直接揍或者制造武器對付下次再來的交際花,后者主要是放哨告訴大家交際花又來了或者也參與到武器制作當中。
而(一些)麻藥的作用是直接攔住神經信號,就相當于你的腦子想傳遞個信號,結果麻藥把路挖了個坑導致你的腦子短路了,于是感情不在服務區,就沒有下一步動作了,并且這些麻藥只針對特定的神經遞質,就像特異性抗體只對于特定的病原體一樣。
所以這倆你走你的陽關道,我過我的獨木橋,沒啥關系。
2.關于打完疫苗后過兩天看呀打麻藥死了——真假難辨
網絡謠言有個問題就是沒什么人重視就不去追根溯源,所以可以隨便去編,而此類謠言已經泛濫多年,沒什么新意。
即便這個信息視真實存在的,也并不意味著和疫苗有關——要知道即便是局部麻醉劑的副作用都有很多,包括舌頭、咽部和喉部的水腫等,可能存在的原因包括注射時的創傷、感染、過敏反應、血腫或注射刺激性溶液(如冷消毒液)。
而死于局部麻醉的案例也是存在的(相對全麻要少),只不過非常罕見,并不是說打了麻藥死亡就和前幾天打了疫苗有關,非要硬拽上時間邏輯,打麻藥之前呼吸氧氣、喝水、撒了泡尿都有時間關聯,為何偏偏車扯幾天前的疫苗?
更何況,這種消息基本都是杜撰的。
3.疫苗包裝盒上要求接種疫苗和使用麻藥間隔——假的。
別說疫苗包裝盒了,說明書上都沒寫和麻藥有任何關聯,本條完全屬于杜撰。
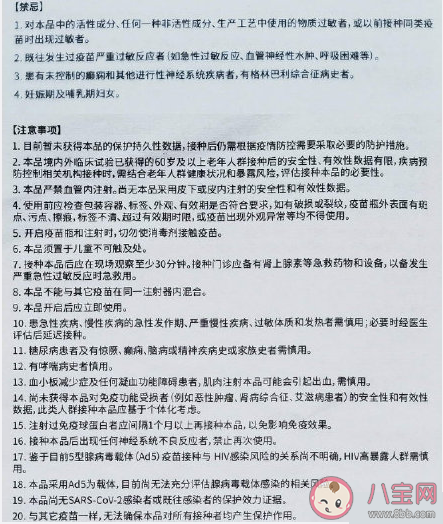
以下圖分別對應科興中維、中生北京所、康熙諾、智飛龍科馬的說明書禁忌癥和注意事項信息)




打完疫苗后,該檢查檢查,該吃藥吃藥,別瞎琢磨少看網傳信息,一切以官方信息為準。
不是所有人都適合接種新冠疫苗,四個禁忌一定要注意。
第一,患有嚴重的神經系統疾病,比如未控制的癲癇,腦出血,腦梗等,不能接種疫苗。
第二,對疫苗成分過敏,既往接種疫苗時出現過嚴重的過敏反應,比如出現了過敏性休克,血管神經性水腫、呼吸困難等,不能接種。
第三,正在發熱者,或患急性疾病,或慢性疾病的急性發作期,或未控制的嚴重慢性病患者,不能接種。
第四,孕婦,不能接種。

以上就是有關全部內容介紹,想了解更多信息請繼續關注。
網友跟帖
Copyright 2015-2020 8bb.com 〖八寶網〗 版權所有 鄂ICP備19016373號-1
聲明: 本站文章均來自互聯網,不代表本站觀點 如有異議 請與本站聯系 本站為非贏利性網站 不接受任何贊助和廣告
網友評論僅供其表達個人看法,并不表明八寶網立場。