時間:2017-11-22 14:04:39來源:本站整理作者:zl點擊:
哪個學校有AI專業 中國AI專業大學排名(十大AI專業大學)。最近AI專業的大學生很搶手的新聞引起了很多網友的關注,AI專業全稱是artificial intelligence人工智能專業,下面八寶網的小編就來說說:哪個學校有AI專業 中國AI專業大學排名(十大AI專業高校)。

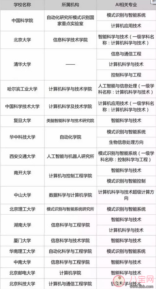
中國人工智能大學排名前十名分別是清華大學、北京大學、上海交通大學、浙江大學、復旦大學、南京大學、東南大學、哈爾濱工業大學、西安交通大學、華中科技大學等。
人工智能領域全球大學排名是:麻省理工學院、卡內基梅隆大學、斯坦福大學、哈佛大學、伊利諾伊大學厄巴納-香檳分校、加州大學伯克利分校、多倫多大學、耶魯大學、愛丁堡大學、康奈爾大學。

AI應屆生年薪可達50萬 沒出校門被搶光,當很多大學畢業生還在為10萬元年薪歡呼時,炙手可熱的AI專業應屆生年薪已高達30萬~50萬元,干個三五年后很有可能漲至80萬元。在第十九屆中國國際高新技術成果交易會人才與智力交流會上了解到,應屆生完全不需要大費周章來現場找工作,企業會早早通過導師或實驗室找到他們;而對那些有經驗的研發人才,獵頭也會主動上門聯系。獵頭表示,BAT等互聯網公司是招聘AI人才的主力之一,主要是針對算法方面的職位,其中百度為AI人才提供的年薪為12.6萬美元,如果算上每年的分紅和權益,則多達22萬美元(約146萬人民幣)!感覺自己學錯專業了當很多大學生還在為年薪10萬歡呼時,AI專業應屆生年薪已高達30萬-50萬!

需要注明,學歷,地點。AI算法應屆博士在硅谷,50并不算多。但是你要是應屆本科AI算在北京能50,那就很牛掰了!
AI應該是前期需要修一些相關的課程然后才能涉及到的,,像我了解過的多倫多大學就是這樣。
擁抱變化,積極追求。昨日熱門,今日說不定就是冷門,要相信自己的
塞博坦星球,汽車人們,讓我們去拯救地球吧
網友跟帖
Copyright 2015-2020 8bb.com 〖八寶網〗 版權所有 鄂ICP備19016373號-1
聲明: 本站文章均來自互聯網,不代表本站觀點 如有異議 請與本站聯系 本站為非贏利性網站 不接受任何贊助和廣告
網友評論僅供其表達個人看法,并不表明八寶網立場。