時間:2017-08-05 11:08:41來源:作者:zl點擊:
寶寶痱子和濕疹的區別,到了夏天有很多媽媽在反映寶寶痱子和濕疹的問題,有的媽媽說:天熱的,有的寶寶濕疹一夜就冒出來了。還有的媽媽說:原來寶寶的濕疹一直都沒好,一直以為是熱疹,我真是個粗心的媽媽,看著寶寶癢得難受心里真不是滋味。那么如何區別寶寶的痱子和濕疹呢,下面八寶網的小編就來說說:寶寶痱子和濕疹的區別 寶寶濕疹痱子用什么藥如何治療。

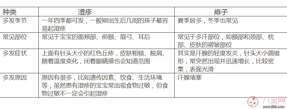
熱疹又叫痱子,也叫汗疹,由于汗液排泄不通暢潴留于皮內引起汗腺周圍發炎,多數發生于濕熱地區,汗液不易蒸發,出汗過多,尤其在溫度高,悶熱的夏季,多為紅色小丘疹或丘皰疹,散發或融合成片,分布于臉,頸,胸及皮膚皺褶處,癢或刺痛,遇熱可加重。當寶寶長了痱子,多數父母想到的是用痱子粉。選擇痱子粉一定要看清不能含滑石粉。

如何預防痱子
對于痱子,最重要的是預防,注意室內通風,氣溫特別高時使用空調,勤洗溫水澡,保持皮膚干燥清潔,多飲水,避免長時間烈日下玩耍。忌用堿性肥皂。給寶寶穿單薄布料寬大的衣衫。
如何治療痱子
長了痱子最有效的還是改變環境溫及濕度,配合外用藥物,在保持皮膚干爽的情況的下用些爐甘石洗劑止癢有效。由于痱子粉可以在空氣中懸浮,對過敏性鼻炎或哮喘的孩子無益,可根據情況選用。

濕疹是一種寶寶階段常見的由多種內外因素引起的與變態反應有密切關系的皮膚病,可能是飲食和環境因素引起的,也可能是遺傳的原因造成。濕疹的季節性不強,是一年四季都可能發生的,主要出現在寶寶面部和頭部,前額、眉弓、耳后的位置最多。

如何預防濕疹
濕疹因為成因比較復雜,所以治療和預防也相對復雜。寶寶最好是母乳喂養。母乳媽媽要注意自己的飲食,雞蛋、魚蝦蟹和辛辣食物盡量少吃或不吃。
如何治療濕疹
如果寶寶已經起了濕疹,要注意避免讓寶寶的皮膚接觸刺激性物質,不要用肥皂和過熱的水清洗寶寶患有濕疹的部位。寶寶衣物要避免化纖、羊毛制品,最好選擇寬松柔軟的棉織品。治療濕疹的藥膏通常有些負作用,所以一定要在兒科醫生的指導下使用。

其實從上面的介紹我們不難看出,痱子的產生原因與濕疹其中一點有些相似,就是:太過炎熱,汗腺打開,又由于汗液過多,不易蒸發,導致毛孔阻塞,從而引起毛孔處出現皰疹和丘疹的一種情況。
但濕疹易出現于寶寶的面部與四肢,個頭稍微有些大,并且是成片存在的,大多數時候會起干皮,觸摸后感覺比較粗糙。
而痱子易出現在頸部等易出汗的地方,容易和淹脖子同時出現,個頭比較小,但是出現得很密集,一般不會起干皮,手感比較細膩。
一是出現的速度,濕疹一般都是幾顆幾顆較緩慢地冒出來,不會猛然一下子冒出來一大片,而痱子恰好相反,短時間內就是一片;
二是“長相”,雖然濕疹和痱子都是紅紅的、一層小疹子,但濕疹的小疹子沒有白色或黃色的小尖尖,痱子一般都有發白的小尖;
三是,痱子好發于炎熱的季節,且涼快后就會自行慢慢消退,而濕疹一年四季都很常見,不容易好。

1.薄、脂質少,易干燥受損
寶寶皮膚的厚度只有成人皮膚厚度的十分之一,容易被外來的刺激性物質及有毒物質滲透(所以,給寶寶準備的護膚品一定要保證安全);
皮下脂質少,極易流失水分,而使皮膚干燥爆裂(寶寶抵抗干燥環境的能力較差,要注意及時補充水分)。
2.皮膚抵抗病菌能力差
寶寶皮膚免疫功能弱,僅靠皮膚表面的一層天然酸性膜來保護皮膚。保護好這層膜就變得十分重要。偏堿性洗劑,給寶寶使用時一定注意頻次,少用為好!
3.皮膚色素層薄
寶寶皮膚內黑色素生成得很少,很容易被陽光中的紫外線灼傷。所以要避免寶寶過度暴露在陽光下,曬太陽也盡量不要選擇紫外線較強的時段。
網友跟帖
Copyright 2015-2020 8bb.com 〖八寶網〗 版權所有 鄂ICP備19016373號-1
聲明: 本站文章均來自互聯網,不代表本站觀點 如有異議 請與本站聯系 本站為非贏利性網站 不接受任何贊助和廣告
網友評論僅供其表達個人看法,并不表明八寶網立場。