時間:2017-07-28 16:01:43來源:本站整理作者:zl點擊:
整個孕期的產檢流程,懷孕生寶寶的第一件事情就是做產檢啦,可是產檢并沒有那么簡單,雖然只有懷胎10月但是產檢的項目和數目可不少,小編搜集資料整理除了一份產檢項目清單表格,下面八寶網的小編就來說說:整個孕期的產檢流程 孕期所有產檢一覽表。

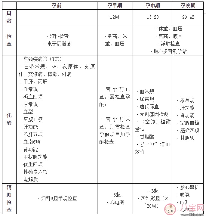
孕期的檢查主要分為三個階段,孕早期、孕中期和孕晚期,在這3個階段都會涉及到不同的檢查項目。
孕早期
在孕早期,也就是妊娠第1周-第12周,主要有:①B超檢查,它可以排除宮外孕,看胎兒的發育情況,測量胎兒大小;②檢查是否有引起宮內感染的病原體,主要看是否感染過風疹病毒、巨細胞皰疹病毒、弓形體原蟲、單純皰疹病毒等;③篩查肝炎病毒,可以及早切斷病毒的母嬰傳播;④血尿常規檢查,檢查是否患有貧血、血液性疾病及泌尿系統疾病。
孕中期
在孕中期,也就是妊娠第13周-第27周,主要有:①在妊娠22周左右做彩色B超檢查,可以全面了解胎兒在宮內的發育情況,排除胎兒畸形的情況;②在妊娠24-28周進行糖篩查,如果篩查呈陽性,那就要進一步做糖耐量試驗,以盡早發現妊娠合并糖尿病及是否患有妊娠期糖尿病;③妊娠20周應進行MP測定,預測有無妊娠高血壓綜合征傾向;④妊娠16-20周進行唐氏綜合征(先天愚形)篩查。
孕晚期
在孕晚期,也就是妊娠第28周到生產,主要有:①第32周開始用胎兒監護儀進行胎兒監護,最好每周做一次檢測,可以觀察并記錄胎心率的動態變化,還能預測胎兒宮內儲備能力;②臍血流檢查,可以檢測胎兒臍帶血流阻力,了解是否有宮內缺氧的情況;③B超檢查,可以了解胎盤成熟度、羊水的量及胎兒生長發育情況;④在36周進行血型、凝血四項、腎功,復查肝功的檢查,這是為分娩做準備。

孕期檢查對于準媽媽和胎兒的健康都十分重要,隨時洞悉身體狀況能夠減少各種孕期危險的發生,下面就讓我們一起來看看準媽媽們不可錯過的孕期檢查時間表吧。
第一次:5-6周
這個時期,可以通過超聲檢查,了解胚胎的數目以及胚胎是否在宮內等,排除宮外孕的可能性。
第二次:6-8周
這時基本已可以通過超聲檢查監測胎兒的心跳是否正常了。
第三次:9-11周
如果夫妻家族中有遺傳性疾病的,也可在這個時期進行絨毛膜采樣,檢查胎兒是否攜帶遺傳病基因。
第四次:12周
實際上,到這里,第一次真正的產檢才剛剛開始,這時孕婦可以領取健康手冊,根據手冊上的時間按時進行產檢。
第一次產檢包括最基本的問診、體重、血壓、胎心、子宮大小、血常規、尿常規、盆骨測量等。
第五次:13-16周
第二次產檢,除了例行檢查(體重、血壓、子宮大小、胎心等)外,高齡產婦還可增加一項唐氏綜合癥篩查。

第六次:17-20周
第三次產檢,胎寶寶基本已成形,可清晰地看到胎兒的四肢、頭部、腹部等,醫生還可通過超聲波測一胎兒的大小。
第七次:21-24周
第四次產檢,主要檢查孕婦是否患有妊娠期糖尿病。
第八次:25-28周
第五次產檢,復查梅毒、艾滋、乙肝等,另外,必要時醫生還會復查一次血糖及膽汁酸。
第九次:29-32周
第六次產檢,檢查孕婦是否水腫,血壓是否正常,是否有蛋白尿等。
第十次:33-35周
第七次產檢,主要評估胎兒體重及大小,為孕期營養補充做最后沖刺。
第十一次:36周
第八次產檢,這次產檢主要檢查胎兒的胎方位、胎兒大小,羊水情況等,為生產做準備。
第十二次:37周
第九次產檢,隨時注意胎兒情況,觀察臨產征兆。
第十三次:38-42周
第十次產檢,進行胎心監護、B超檢查及羊水情況,隨時準備生產,若超過41周還沒有分娩跡象,需隨時準備人工終止妊娠。

注意下列細節,可以讓你孕前檢查結果更加準確。
1、檢查時間:孕前檢查一般建議在孕前3-6個月開始做檢查,包括夫妻雙方。女方的孕前檢查好是在月經干凈后3-7天之內進行,注意檢查前好不要同房。夫妻雙方至少提前3個月進行孕前檢查為宜。
2、好空腹:女性朋友計劃在進行孕前檢查的當天凌晨,也就是0點開始,要禁止進食,禁止喝水,因為有的孕前檢查項目需要空腹進行,否則會影響孕前檢查的正常進行。
3、b超憋尿:在孕前檢查中,其中有婦科B超檢查,此項檢查需要在膀胱充盈的前提下來做,因此,要在B超檢查之前憋尿。盡量在早晨起床后接少許晨尿,以備驗尿使用。
4、收集晨尿:早晨第一次排出的尿液,收集一些放入干凈的小玻璃瓶中,備化驗用。還有B超檢查需要膀胱充盈,所以要憋尿,好是早晨排尿后到做B超前都不要再排尿了。
5、做X線檢查時,要穿棉布內衣,不要穿帶有金屬鈕扣的衣服、文胸;身上若有項鏈、手機、鋼筆、鑰匙 等金屬物品要摘除。
6、男性戒煙戒酒:檢查前三天不要抽煙喝酒,不要吃油膩、糖分高的食物。男性朋友要在計劃懷孕之前的三個月甚至半年之內戒煙戒酒,因為吸煙會引發性功能障礙,降低生育力能,影響到受孕的成功率,影響受精卵及胚胎的質量。
7、必做精液檢查:若從事放射線,化學物質,農藥或高溫作業等工作,可能影響生殖細胞時,一定要進行精液檢查。
相信通過閱讀本文,您對孕期檢查的項目及費用有了一定的了解,所以孕媽咪一定要嚴格安照時間表定期進行檢查,以免給胎兒的健康帶來隱患。
網友跟帖
Copyright 2015-2020 8bb.com 〖八寶網〗 版權所有 鄂ICP備19016373號-1
聲明: 本站文章均來自互聯網,不代表本站觀點 如有異議 請與本站聯系 本站為非贏利性網站 不接受任何贊助和廣告
網友評論僅供其表達個人看法,并不表明八寶網立場。